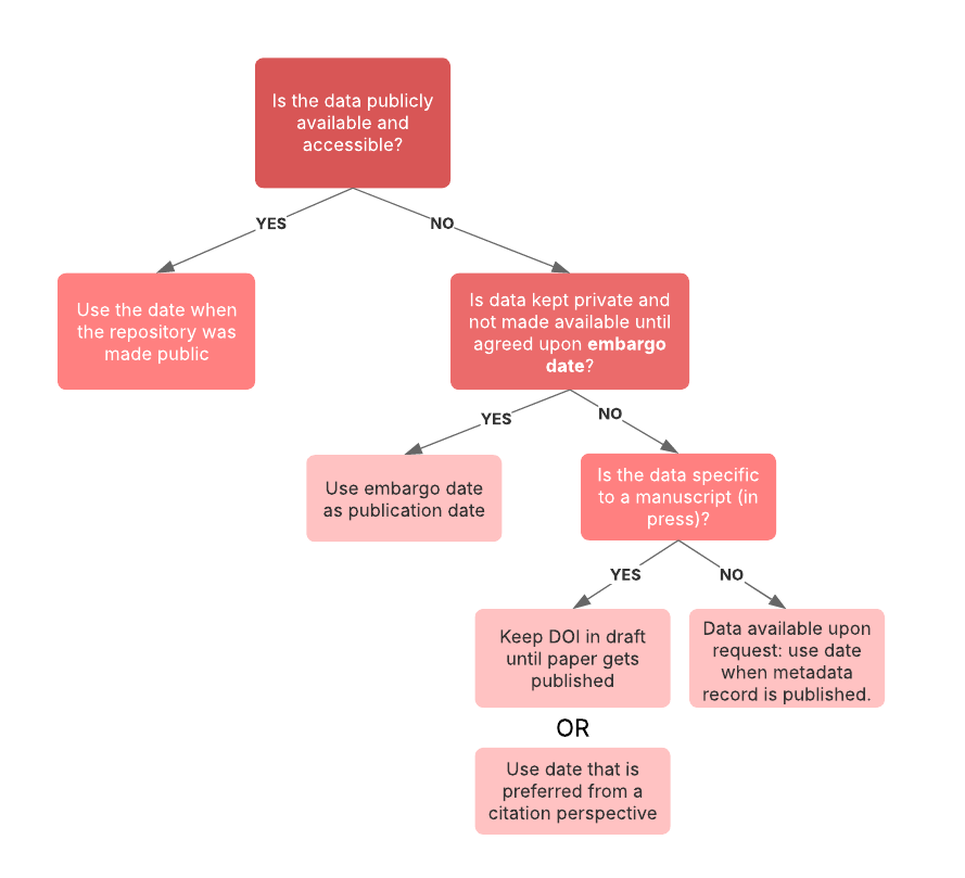
Publication Year
When publishing a metadata recording and making a DOI 'live', the publication year is a required field. We follow the definition of DataCite, where "publishing" is understood to mean making the data available. This also includes making the data available upon request.
The following decision tree can help you decide what publication year or date to use.
